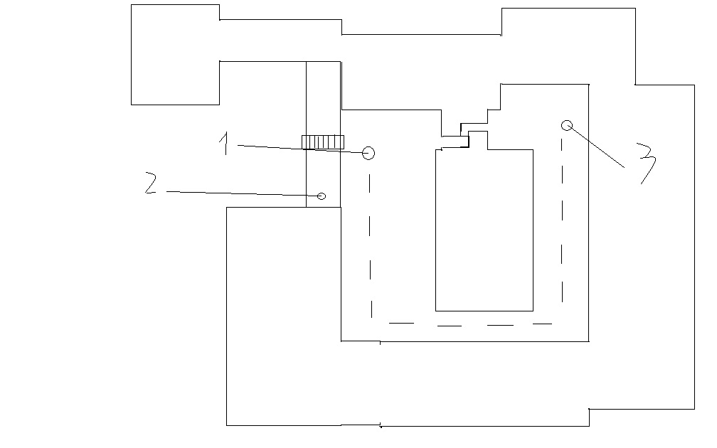
Container city map


(Kinjal) #1

I know, my paint skills sucks, but -

Overal view


1-Bot for escort
2-Gates to destroy
3-Crane
4-Objective
5-helicopter

1-st stage


1 - Bot
2 - 1-st Command post ( CP)
3 - 2-nd CP ( old video )
4 - Crane
5 - 3-d CP ( new video )

2-nd stage


1 - Bot
2 - CP №4
3 - objective


(Kinjal) #2

[QUOTE=Kinjal;243912]I know, my paint skills sucks, but -

Overal view

1-Bot for escort
2-Gates to destroy
3-Crane
4-Objective
5-helicopter

1-st stage

1 - Bot
2 - 1-st Command post ( CP)
3 - 2-nd CP ( old video )
4 - Crane
5 - 3-d CP ( new video )[/QUOTE]

2-nd stage

1 - Bot
2 - CP №4
3 - objective
Destroyable door - shortcut


(Exedore) #3

Psssst, http://www.slideshare.net/thrmoptc/tao-of-level-design-brink


(Kinjal) #4

wow, thanks!


(Cankor) #5

Thatr’s some cool stuff!!


(Wraith) #6

Thanks for that its really useful.


(LyndonL) #7

That’s a cool little montage.

Now I’m not sure if I had a preconceived idea n have since ignored all other info or not, but that map shows Security and Resistance specific command posts (post 1 and post 2)… Does that mean that these posts (the second one not the first of course) can be captured by the faction it belongs to only or can the enemy capture one of the posts of the other team? I thought the latter but maybe I was mistaken.


(Exedore) #8

I’m surprised you guys didn’t find those slides sooner, I always figured they’d be handy for planning strategies! :eek:

I’m not 100% sure of what you’re asking Lyndon, but I’ll try to clarify anyway… basically there is a Command Post at every spawn location, so people can change class and weapon after they’ve spawned/respawned. These are special Command Posts, which cannot be captured by the other faction, and they don’t show up as objectives on enemy Objective Wheels.

The really old layout actually shows 3 CPs, which is, well… really old. :tongue:


(DarkangelUK) #9

It was posted on here ages ago, I think before the forums got ‘busy’ :wink:


(LyndonL) #10

Thanks for clarifying… That’s exactly what I was wondering. I wasn’t sure if they could be recaptured by enemy. That could/would cause quite a distraction from the main objectives if they could!


(Kinjal) #11

I must say, not in SD games, I mean my clan CoD4 segment uses such pictures for SnD tactic. But in ET and ETQW, all must be done in game – 1 guy on map, and the rest of team go specs and watch him.

The really old layout actually shows 3 CPs, which is, well… really old. :tongue:

If I get it right, sum of CP change their location?


(Exedore) #12

One of them isn’t there anymore; for a while now, we only have a maximum of 2 capturable Command Posts active at a given time.


(Kinjal) #13

Hm, I’m sorry my English is not very good, do I understand it right – there are 2 respawns for each team (players can choose there to spawn, like ET and ETQW spawns. Sum spawns can’t be used before team makes an objective), and CPs ( they give teams sum sort of bonuses) , the quantity of commands post can be more then 2 for a map, but each team can control maximum 2 of them for any stage of the map?

Or there is only 2 command posts for “container” map , so if u control 2 , u control all CP on a map. Then I have a question – such mechanics works only on Container or on all Brink maps, like different number of respawns for each team (depends on map) but maximum of 2 capturable CPs(all maps)?


(Crytiqal) #14

As for as I know you can respawn unlimited, at every respawn wave (which is about every 20 seconds I guess).

You will spawn at the spawnpoint (command posts) which are captured and closest to the frontline unless chosen differently.

Correct me if im wrong.


(Kinjal) #15

I dont think CP = spawn point


(Exedore) #16

There is only one spawn point per faction at any given time. There are faction-specific CPs at said spawn points, but they deactivate if the spawn switches to a more advanced position.

The middle CP in that map is actually the one that is gone now.


(Nail) #17

I agree, I don’t think Command Post = spawn point

btw, please post large pics as attachments


(Kinjal) #18

Thx for advice, all done.:slight_smile:


(General Wolfens) #19

News concerning Container City Overview over at gamingpalace.de (german BRINK Community):

http://www.gamingpalace.de/index.php/brink/news/1140-container-city-uebersicht-map.html


(Wraith) #20

So 1 CP (can’t be captured) by each spawn and 2 that can be fought over?